- 首页 >
- 公告
时间:2022-08-11 15:59:01
编辑:吉林动画学院
浏览:次
一、学校简介
吉林动画学院,创建于2000年6月,2008年经教育部批准为民办普通本科高校。学校先后被评为“国家动画教学研究基地”、“国家动画产业基地”、“国家文化产业示范基地”、“国家大学生创新创业项目实施单位”、“全国毕业生就业工作50强高校”、“全国第二批深化创新创业教育改革示范高校”、中国文化艺术政府奖“最佳动漫教育机构”、“吉林省转型发展示范高校”;2020年3月,成功入选吉林省特色高水平应用型大学建设项目高校。
学校现有本科生12000余人,开设动画、漫画、数字媒体艺术、视觉传达设计、产品设计、戏剧影视导演、表演、网络与新媒体、摄影、虚拟现实技术、数据科学与大数据技术、文化产业管理、市场营销等36个本科专业。其中,动画、数字媒体艺术专业获批国家一流本科专业建设点。
二、招聘领域及专业
吉林动画学院围绕学校发展战略及目标定位,基于事业发展需要,面向海内外各高校广泛招聘动漫游、设计、影视、虚拟现实与人工智能、文商管理与品牌营销、民用航空、通识教育等领域的教授、副教授、行业高端人才,博士及优秀应届硕士毕业生。诚挚欢迎优秀人才加盟吉动,集聚智慧,共谋发展!
1.动漫游领域:动画(含影视特效方向)、漫画、数字媒体艺术、新媒体技术等专业。
2.设计领域:视觉传达设计、环境设计、艺术与科技、产品设计、包装设计、工艺美术、服装与服饰设计等专业。
3.影视领域:戏剧影视文学、表演、戏剧影视导演、影视摄影与制作、录音艺术、广播电视编导、网络与新媒体、摄影、播音与主持艺术、戏剧影视美术设计等专业。
4.虚拟现实与人工智能领域:软件工程、数据科学与大数据技术、虚拟现实技术、数字媒体技术等专业。
5.文商管理与品牌营销领域:文化产业管理、市场营销、互联网金融、广告学等专业。
6.民用航空领域:飞行器制造工程、飞行器动力工程、飞行器控制与信息工程、表演(空中乘务方向)等专业。
7.通识教育领域:中国语言文学、外国语言文学、历史学、哲学、社会学、法学、金融学、数学、管理学、教育学、马克思主义哲学、计算机技术等学科专业。
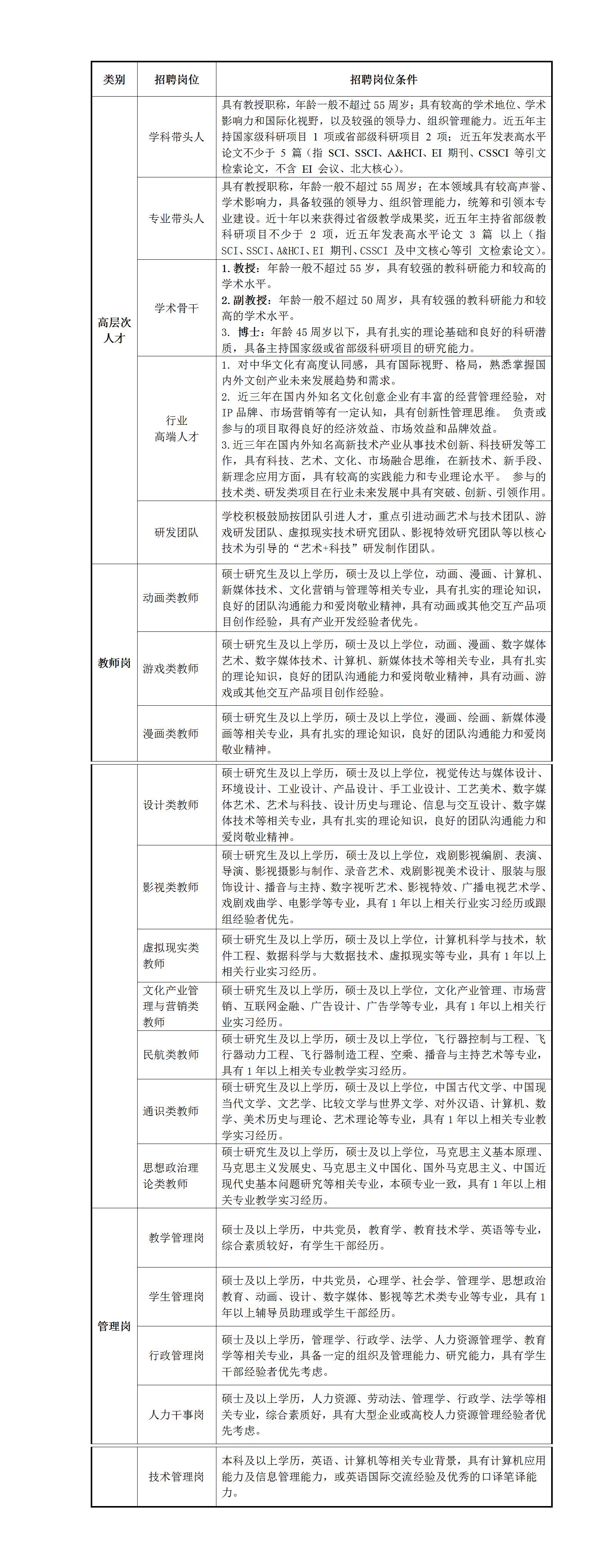
三、招聘岗位及条件

四、平台及发展
1.多通道、立体化的六大职业发展路径,阶梯递进式发展,满足你多样的职业追求;
2.全覆盖、分阶段、分层分类的再培养培训体系,“力行教师发展”十大培养计划,为教师飞速成长助力;
3.支持教师脱产或在职攻读硕士、博士学位,并提供相应的政策支持,支持和鼓励教师出国留学,助力无忧学习。
4.设定研修月和研修年,定期选派优秀的骨干教师赴国内外高校、研究机构、知名企业等进行研修、访学、游学、研学,领略先进教育、教学理念。
5.搭建艺术创作、技术创新和市场化高端项目创作平台,通过企业挂职、顶岗轮训,提升人才的技术创新能力、实践创作能力和市场对接能力。
6.职称晋升:专业化的教学+行业职称评聘平台。学校有中高级教师系列、研究系列、实验系列职称评审自主权,各岗位人才均可参与中高级职称评聘,高层次人才经评估后可优先推荐申报高级职称,优秀人才根据业绩及贡献度,破格评聘。
7.为教师搭建学校和产业互通的“双师”平台,学校教师可进入校缘产业公司任职,提升产业实践能力,对承担重要岗位并发挥主导作用的教师,将享受期权制等优厚待遇。
8.鼓励师生创业,积极为教师搭建创业平台,提供创业基金,并配备各方面优质资源,助力教师创新创业。
9.鼓励高水平教科研项目立项和高水平教科研成果产出,设立教科研基金,所有专职教师均可享受学校教科研基金奖励,包括教科研项目配套经费和教科研成果奖励。
五、薪酬待遇
1.高层次人才:
(1)学校实施以成果为导向的薪酬待遇兑现政策,依据人才层次、专业水平、学历职称、工作经验以及面试结果确定具体待遇,实行年薪制10-30万不等,额外享有科研启动经费,安家费,教科研奖励等。
(2)引进的人才或团队,参与联合创业项目,将给予创业基金扶持;取得良好市场效益、社会效益的,享有项目奖金或项目分成,同时可以享有项目期权等。
(3)符合相关条件者,优先推荐申报国家、省、市级高层次人 才称号,申报省市人才引进政策和奖励政策。
(4)除国家相关规定的社会保险、住房公积金等,另提供年终
奖、健康基金、学术休假、节日贺金等福利待遇,并协助安排配偶工作和子女就学。
(5)基于相关学科实际建设需求特殊引进的人才,一人一议。
2.教师岗:
(1)薪酬待遇结合学历、职称和专业情况,按照校内同岗位标准执行,急缺和紧缺的专业硕士待遇另议。本硕同专业者优先录用。
(2)省市人才政策:
省内外特色高水平大学、特色高水平学科专业硕士毕业生,以及经济社会发展与创新创业所需相当于上述层次的实用性和特殊技能人才,可根据吉林省人才引进政策享受E类人才相关政策。
(3)员工福利:
① 享有学校缴纳的社会保险(养老、失业、医疗)、住房公积金。
② 享有婚假、产假、丧假等带薪休假。
③ 享有劳动节、国庆节、教师节、元旦等节日现金及礼品福利。
④ 享有每年不定期员工体检。
⑤ 享有定期的团建活动及其他人文关怀。
六、联系方式:
简历投递邮箱:jdrl2021@163.com
(附带个人学历、资历等证明、个人作品)
联系人:陈老师、宋老师
联系电话:0431-89229303
学校地址:吉林.长春市高新区硅谷大街 2888 号
学校网址:http://www.jlai.edu.cn/
吉林动画学院,创建于2000年6月,2008年经教育部批准为民办普通本科高校。学校先后被评为“国家动画教学研究基地”、“国家动画产业基地”、“国家文化产业示范基地”、“国家大学生创新创业项目实施单位”、“全国毕业生就业工作50强高校”、“全国第二批深化创新创业教育改革示范高校”、中国文化艺术政府奖“最佳动漫教育机构”、“吉林省转型发展示范高校”;2020年3月,成功入选吉林省特色高水平应用型大学建设项目高校。
学校现有本科生12000余人,开设动画、漫画、数字媒体艺术、视觉传达设计、产品设计、戏剧影视导演、表演、网络与新媒体、摄影、虚拟现实技术、数据科学与大数据技术、文化产业管理、市场营销等36个本科专业。其中,动画、数字媒体艺术专业获批国家一流本科专业建设点。
二、招聘领域及专业
吉林动画学院围绕学校发展战略及目标定位,基于事业发展需要,面向海内外各高校广泛招聘动漫游、设计、影视、虚拟现实与人工智能、文商管理与品牌营销、民用航空、通识教育等领域的教授、副教授、行业高端人才,博士及优秀应届硕士毕业生。诚挚欢迎优秀人才加盟吉动,集聚智慧,共谋发展!
1.动漫游领域:动画(含影视特效方向)、漫画、数字媒体艺术、新媒体技术等专业。
2.设计领域:视觉传达设计、环境设计、艺术与科技、产品设计、包装设计、工艺美术、服装与服饰设计等专业。
3.影视领域:戏剧影视文学、表演、戏剧影视导演、影视摄影与制作、录音艺术、广播电视编导、网络与新媒体、摄影、播音与主持艺术、戏剧影视美术设计等专业。
4.虚拟现实与人工智能领域:软件工程、数据科学与大数据技术、虚拟现实技术、数字媒体技术等专业。
5.文商管理与品牌营销领域:文化产业管理、市场营销、互联网金融、广告学等专业。
6.民用航空领域:飞行器制造工程、飞行器动力工程、飞行器控制与信息工程、表演(空中乘务方向)等专业。
7.通识教育领域:中国语言文学、外国语言文学、历史学、哲学、社会学、法学、金融学、数学、管理学、教育学、马克思主义哲学、计算机技术等学科专业。
三、招聘岗位及条件

四、平台及发展
1.多通道、立体化的六大职业发展路径,阶梯递进式发展,满足你多样的职业追求;
2.全覆盖、分阶段、分层分类的再培养培训体系,“力行教师发展”十大培养计划,为教师飞速成长助力;
3.支持教师脱产或在职攻读硕士、博士学位,并提供相应的政策支持,支持和鼓励教师出国留学,助力无忧学习。
4.设定研修月和研修年,定期选派优秀的骨干教师赴国内外高校、研究机构、知名企业等进行研修、访学、游学、研学,领略先进教育、教学理念。
5.搭建艺术创作、技术创新和市场化高端项目创作平台,通过企业挂职、顶岗轮训,提升人才的技术创新能力、实践创作能力和市场对接能力。
6.职称晋升:专业化的教学+行业职称评聘平台。学校有中高级教师系列、研究系列、实验系列职称评审自主权,各岗位人才均可参与中高级职称评聘,高层次人才经评估后可优先推荐申报高级职称,优秀人才根据业绩及贡献度,破格评聘。
7.为教师搭建学校和产业互通的“双师”平台,学校教师可进入校缘产业公司任职,提升产业实践能力,对承担重要岗位并发挥主导作用的教师,将享受期权制等优厚待遇。
8.鼓励师生创业,积极为教师搭建创业平台,提供创业基金,并配备各方面优质资源,助力教师创新创业。
9.鼓励高水平教科研项目立项和高水平教科研成果产出,设立教科研基金,所有专职教师均可享受学校教科研基金奖励,包括教科研项目配套经费和教科研成果奖励。
五、薪酬待遇
1.高层次人才:
(1)学校实施以成果为导向的薪酬待遇兑现政策,依据人才层次、专业水平、学历职称、工作经验以及面试结果确定具体待遇,实行年薪制10-30万不等,额外享有科研启动经费,安家费,教科研奖励等。
(2)引进的人才或团队,参与联合创业项目,将给予创业基金扶持;取得良好市场效益、社会效益的,享有项目奖金或项目分成,同时可以享有项目期权等。
(3)符合相关条件者,优先推荐申报国家、省、市级高层次人 才称号,申报省市人才引进政策和奖励政策。
(4)除国家相关规定的社会保险、住房公积金等,另提供年终
奖、健康基金、学术休假、节日贺金等福利待遇,并协助安排配偶工作和子女就学。
(5)基于相关学科实际建设需求特殊引进的人才,一人一议。
2.教师岗:
(1)薪酬待遇结合学历、职称和专业情况,按照校内同岗位标准执行,急缺和紧缺的专业硕士待遇另议。本硕同专业者优先录用。
(2)省市人才政策:
省内外特色高水平大学、特色高水平学科专业硕士毕业生,以及经济社会发展与创新创业所需相当于上述层次的实用性和特殊技能人才,可根据吉林省人才引进政策享受E类人才相关政策。
(3)员工福利:
① 享有学校缴纳的社会保险(养老、失业、医疗)、住房公积金。
② 享有婚假、产假、丧假等带薪休假。
③ 享有劳动节、国庆节、教师节、元旦等节日现金及礼品福利。
④ 享有每年不定期员工体检。
⑤ 享有定期的团建活动及其他人文关怀。
六、联系方式:
简历投递邮箱:jdrl2021@163.com
(附带个人学历、资历等证明、个人作品)
联系人:陈老师、宋老师
联系电话:0431-89229303
学校地址:吉林.长春市高新区硅谷大街 2888 号
学校网址:http://www.jlai.edu.cn/
吉林动画学院
2022年7月25日
2022年7月25日




